松材线虫病是由松材线虫引起的松树毁灭性病害。松材线虫的致病力与扩散力极强,对全球森林生态系统和区域经济造成了严重威胁。这种肉眼几乎看不见的小虫子,体长仅约1毫米,却能让整片松林枯死。从北美到欧洲,再到东亚;从中国东南各省到东北,再到西南高原,松材线虫跨越不同气候带,展现出惊人的环境适应能力,成为名副其实的“森林杀手”。那么,松材线虫究竟拥有怎样的“超能力”,使其能够在不同气候条件下生存并造成如此严重的破坏?
近日,胡加付团队在国际著名期刊《PLoS Pathogens》发表题为“Decoding the Pine Wood Nematode’s survival mystery: Gene family expansion drives adaptation revealed by dual-omics”的研究成果,首次揭开了这个谜底。他们发现,松材线虫之所以如此“强悍”,关键在于三个基因超家族的扩张和协同作用!

研究人员比较分析了松材线虫和我国本土姊妹种拟松材线虫的基因组,采用多组学与分子生物学技术,系统揭示了松材线虫环境适应性与致病性的分子基础。研究发现,BolA-like、DGAT和PLCP三个基因家族的显著扩张是松材线虫成功入侵与扩散的关键驱动因素。
1. BolA-like基因——打造“不死之身”
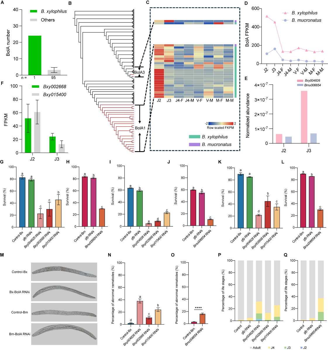
BolA‑like基因家族是一类参与调控细胞形态建成、逆境应激响应、生物膜形成及个体发育进程的重要基因家族。研究团队发现,松材线虫拥有多达24个BolA-like基因,而拟松材线虫只有4个。这个基因家族就像是细胞的“万能修理工”,当遭遇高温、严寒、氧化胁迫等恶劣环境时,这些基因就会被激活,帮助线虫在恶劣环境下存活下来。干扰这些基因后,松材线虫在40℃高温下的存活率从82.67%骤降至30%左右;在-10℃严寒下的存活率更是从63.50%跌至不足10%。正是由于BolA-like基因家族的扩张,松材线虫能够适应各种恶劣环境,为自已打造“不死之身”。

图1 BolA-like基因家族的扩张与功能分析
2. DGAT基因——脂质合成的能量库
DGAT(Diacylglycerol Acyltransferase)基因家族是调控脂质合成代谢的关键酶基因家族,能够以二酰甘油(DAG)和脂肪酸酰基辅酶A(Fatty Acyl-CoA)为底物,催化三酰甘油的合成。松材线虫拥有9个DGAT基因,而拟松材线虫仅3个。这组基因负责合成脂肪滴,就像是线虫的“能量银行”。在食物短缺或低温环境下,DGAT基因就会大量表达合成线虫需要的脂肪,为线虫转变为休眠状态的Dauer幼虫提供能量储备。将DGAT基因干扰之后,线虫体内的脂肪滴显著减少,雌虫的卵母细胞发育受阻,繁殖能力显著下降,耐饥饿时间从30天缩短至20天。DGAT基因家族成为松材线虫适应高纬度高海拔地区低温环境和维持自身繁殖能力的重要保障。

图2 DGAT基因家族的扩张与功能分析
3. PLCP基因——练就“致命武器”
PLCP属于木瓜蛋白酶样半胱氨酸蛋白酶家族基因,可介导松材线虫降解寄主植物细胞壁、干扰寄主防御反应,是松材线虫的关键致病基因。研究发现,松材线虫拥有37个PLCP基因,而拟松材线虫只有5个。PLCP基因家族编码的蛋白酶就像是线虫的“生化武器”,能够破坏松树的细胞结构,引起寄主死亡。正常情况下,松材线虫对松树的致死率超过80%,但将PLCP基因干扰之后的松材线虫接种到松树上,松树的死亡率降低至40%以下。通过PLCP基因扩张,松材线虫练就了“致命武器”,能够所向披靡,快速引起松树死亡。

图3 PLCP基因家族的扩张与功能分析
4. 协同作用铸就松材线虫的环境适应性优势
研究发现,松材线虫的BolA-like、DGAT和PLCP三个基因家族扩张并非单独事件,而是形成了“逆境适应-能量储备-宿主浸染”的协同调控体系,从而使其能够适应各种不同的生存环境,并引起松树的死亡。本研究结果不仅揭示了松材线虫环境适应性的遗传学基础,回答了行业普遍关注的松材线虫不断向我国高纬度高海拔地区扩散蔓延的重大问题,也为应对气候变暖驱动的病害扩散和开发针对性的防控措施提供了理论依据。

图4松材线虫环境适应性分子机制模式图
学院青年教师邵蝴蝶,以及硕士研究生陈静和胡文欣为该论文共同第一作者,胡加付教授为通讯作者,博士研究生章彦君、李泉和硕士研究生刘恒亮、邹宇鑫等人参与了相关研究工作。该研究得到国家自然科学基金项目(32371892、31870633、31670652和32401591)的支持。
原文链接:https://doi.org/10.1111/nph.71013